• May 21 - 22, 2025
  • ADSM, Abu Dhabi

ICAIMT Proceedings

#ICAIMT2025

International Conference on Artificial Intelligence Management and Trends

Conference Date: May 21, 2025

Abu Dhabi School of Management (ADSM), Abu Dhabi

Article

AI Framework on Reverse Osmosis Water Treatment for Maintenance Responses

Shfaa Al Baity - Abu Dhabi School of Management (ADSM), Abu Dhabi, United Arab Emirates - Adsm-214805@adsm.ac.ae - Ahmed Jaffar - Abu Dhabi School of Management (ADSM), Abu Dhabi, United Arab Emirates
Published: 01 Sep 2025 https://doi.org/10.63962/YBHZ8684
PDF downloadable

Abstract

Water scarcity is a growing global challenge, exacerbated by rapid industrialization, population growth, and climate change. Reverse osmosis (RO) has emerged as a key desalination technology to meet the increasing demand for freshwater. However, operational inefficiencies, such as membrane fouling and high maintenance costs, limit its widespread adoption. This research proposes an AI-driven framework to enhance the performance and maintenance of RO membranes. Literature review demonstrates the initial framework design. Also, it concludes that using hybrid models such as particle swarm optimization (PSO) with artificial neural networks (ANNs) outperformed the use of single model.

Keywords: Framework, AI, RO, membrane fouling, hybrid models
I. INTRODUCTION
Reverse osmosis (RO) is one of the promising techniques for water treatment and wastewater reuse. Membrane fouling is the major challenge that limits the adoption of RO applications due to the difficult control of its performance. With advancements in computation and big data, AI becomes an essential tool that contributes to solving challenges and obstacles in various fields of science and engineering. Machine learning, a subfield of computer science developed from the study of pattern recognition, is also utilized. Therefore, both AI and ML algorithms have been used for the monitoring and management of membrane fouling.

I.I. Background
Due to the arid climate in the UAE, the UAE faces a shortage of drinking water. Therefore, the UAE has built some of the largest desalination plants, not only in the GCC but also in the world, to meet water demand. These plants convert seawater to drinking water. The UAE strategy focuses on using renewable energy sources, such as solar power plants, to reduce operational costs. The energy consumed by these plants is planned to shift to sustainable energy sources (solar power photovoltaic) (Black Ridge Research and Consulting, 2024).

Table 1: Top Five RO desalination plants in the UAE.
#PlantLocationNotes
1——Summary table placeholder based on PDF


A. Reverse Osmosis and Configuration
In RO, the feed water is pre-treated, then a high-pressure pump, as shown in Figure 1c, is used to flow the water through the permeable membrane, separating salts from water. The pressure, the amount of salt in the input water, and the membrane's salt permeation constant all affect the quality of the water generated (Gul, Hruza, & Yalcinkaya, 2021). The standard RO element configuration (spiral-wound type) is depicted in Figure 1a. One side of the RO element receives the pressurized feed water, which then flows through the feed-side gap between the RO membranes. Concentrate (brine) is released from the opposite side of the RO element, while the permeate water is collected via a middle pipe. As seen in Figure 1b, six to eight RO elements are typically mounted in series within a pressure vessel. The fundamental layout of a seawater desalination plant is one pass and one stage; numerous pressure vessels are placed in parallel according to the facility's capacity (Takabatake, Taniguchi, & Kurihara, 2021).

Figure 1. Basic configuration of the RO process (a) RO element, (b) pressure vessels, (c) single pass flow

B. Mechanisms of Membrane Fouling (Cake Formation & Pore Blocking)
If the foulants (colloids) are smaller than the membrane pores (i.e., solutes), pore blockage and adsorption take place on the interior pore surfaces. On the other hand, a cake layer will typically form on the membrane's surface if the foulants (colloids and sludge flocs) are significantly larger than the membrane pores. While cake layer formation adds another layer of resistance to permeation flow, pore blockage enhances the membrane resistance (Ladewig & Al Shaeli, 2017).

Figure 2. Membrane fouling: (a) Pore blocking; (b) Cake layer formation

I.II. Motivation
Water scarcity is a major challenge faced by people on this planet, with global demand for freshwater increasing by just under 1% per year (Adda et al., 2022; UN-Water, 2024). Rapid industrialization and climate change have placed more pressure on the world to ensure the availability of sufficient freshwater for sustaining human life. Over the past half-century, several advancements have emerged in the field of water desalination and wastewater treatment, including multistage flash (MSF) distillation, multi-effect evaporation (MEE) distillation, vapor compression (VC), and reverse osmosis (RO), which are convenient membrane technologies used to meet the massive demand for freshwater (Al Aani et al., 2019).

I.III. Problem Statement
Ineffective membrane separation produces low-quality water, which has several consequences due to the adsorption of unwanted species in the feed water on the membrane surface. These species affect the membrane’s performance in the separation process and produce low-quality water that does not comply with regulatory standards, requiring additional treatment to make it potable. This additional treatment increases costs due to high energy consumption. Customers may use potable water, which is costly, until the freshwater is validated to meet quality standards set by regulators based on its intended use.

Repeated unscheduled ad-hoc maintenance increases operational costs and requires additional time to ensure water quality, which is becoming unbearable. Although periodic maintenance helps reduce fouling issues in RO membranes, more control is required because feed water quality significantly impacts membrane fouling and performance. Predictive maintenance, dependent on the type and severity of the fouling layer, is necessary to perform maintenance just in time before a failure occurs, shutting down the plant. Predictive maintenance extends membrane lifespan, reduces plant downtime, improves safety, and enhances operational efficiency.

The operating cost of RO is a significant barrier to its widespread adoption, with membrane maintenance and replacement contributing to annual operating costs, as membranes are prone to biofouling, inorganic, colloidal, and organic fouling. Membrane costs depend on plant capacity and vary between $500 to $1000 per module, with production rates of 50–100 m³/d (Hasan, 2019).

IV. Research Objectives
The aim of this research is to propose an AI framework for controlling the effective performance of RO membranes. The main objectives are:

A. To investigate existing frameworks for effective water treatment
Investigating existing frameworks for water treatment will help in designing the proposed framework for monitoring RO membrane performance. This will highlight important information within these frameworks, allowing for a comparison of similarities and differences to strengthen the proposed framework.

B. To investigate existing AI technologies for effective control of RO membranes
Literature review provides a broad understanding of AI predictive models, input and output features, and hyperparameters such as the number of layers, neurons, and activation functions in artificial neural networks (ANNs) (Abuwatfa et al., 2023).

C. To propose an AI framework for controlling the effective performance of RO membranes
Several frameworks for water treatment plants can be used to develop the proposed framework for RO membrane performance.

I.V. Research Questions
The research questions are:

A. What type of data can help in determining fouling issues in RO membranes?
B. Which AI tools (using AI technological devices and algorithms) can help in detecting the degree of fouling issues with RO membranes?
C. Which AI tools can be used for predicting the maintenance of RO membranes?

I.VI. Research Gap
The literature review revealed that the most successful methods for predicting fouling are hybrid methods, such as ANN and ML or optimization methods like PSO-ANN (Mahadeva et al., 2021; Bagheri et al., 2019). There is a need for more comprehensive AI frameworks in water treatment and wastewater reuse due to limited references on this topic.

I.VII. Paper Structure
The paper comprises the introduction, which includes background, motivation, problem statement, research objectives, research questions, research gap, expected problem solution, and literature review. The following sections include research ethics and methodology, results and discussion, conclusion, and future work.

I.VIII. Literature Review
A. Comparative Analysis
The literature review, including Table 2, Figure 2, Figure 3 (Bagheri et al., 2019), and Figure 4 (Niu et al., 2023), emphasizes the use of hybrid AI models and optimization techniques for monitoring and controlling RO membranes. A supervised learning algorithm (Random Forest) is used in the framework in Figure 4 (Niu et al., 2023). Flowcharts and frameworks in Figures 2, 3, and 4 promote hybrid AI and ML methods. Figures 2 and 3 share similar process steps for analysis, such as data preprocessing and intelligent models, but differ in the models used for predicting membrane fouling. Figure 2 mentions optimization methods like genetic algorithm (GA), also used in Figure 5 (Al Aani et al., 2019), to reduce annual operating costs. Figure 3 provides a broader view, including data mining, feature selection, image recognition, and cluster analysis techniques like K-means. Figure 5 illustrates optimizing the lowest cost for hybrid RO technology with sustainable energy sources using GA (Manesh et al., 2013). Hybrid models like PSO-ANN outperform single models, with ANN showing higher accuracy (R² of 0.969, 0.942, 0.963) compared to multi-linear regression (MLR) (R² around 0.6) for predicting permeate conductivity, flow rate, and recovery (Adda et al., 2022). Input parameters include feed pressure, temperature, flow rate, TDS, and electrical conductivity, while permeate flow rate, flux, and recovery rate are common output variables (Roehl et al., 2018; Adda et al., 2022; Moumni et al., 2022; Mahadeva et al., 2021; Galizia et al., 2021).

Figure 2. Typical flowchart for optimizing effective parameters for membrane mitigation

Figure 3. Proposed AI/ML approach for advanced control of membrane fouling

Figure 4. Schematic of AI-based membrane fouling modeling framework

Figure 5. Proposed optimization methodology using GA

Table 2: Frameworks and flow charts from literature review contributing to the initial framework design.
SourceTypeKey Elements
Bagheri et al., 2019FlowchartANN/GP/FL + GA/PSO; data preprocessing
Niu et al., 2023FrameworkRandom Forest; critical fouling factors
Al Aani et al., 2019OptimizationGA for cost reduction with hybrid RO


I.IX. Expected Problem Solution
A. Fouling Types & Mitigation
Fouling can be reversible or irreversible. Reversible fouling, caused by concentration polarization or cake layer formation, includes backwashable and non-backwashable types, removable by physical washing or chemical cleaning. Irreversible fouling, caused by chemisorption and pore clogging, cannot be recovered chemically or hydrodynamically (Guo, Ngo, & Li, 2012). Four foulant types are: particulates, organic, inorganic, and microbiological organisms (Guo, Ngo, & Li, 2012). AI tools should detect fouling types and predict severity, potentially using hybrid AI and optimization/ML models. Sensors for temperature, humidity, water quality (salinity, pH, feed/permeate flow rate), and high-quality cameras for imaging membrane fouling layers are recommended for accurate detection and maintenance notifications.

II. PROPOSED RESEARCH ETHICS AND METHODOLOGY
A. Research Ethics
  • Informed Consent: Individuals shall be informed about data collection, usage, and access, with the option to withdraw consent. ADSM committee approval is required for expert surveys.
  • Transparency: Clearly state the purpose of data collection and avoid hidden practices.
  • Accuracy: Ensure data is accurate and up-to-date.
  • Privacy and Security: Use encryption or anonymization to protect data from unauthorized access or misuse.


B. Methodology
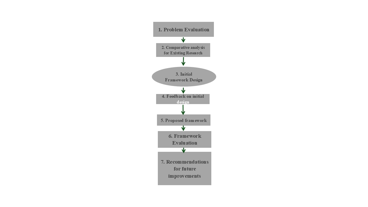
The research methodology is displayed in Figure 6.

Figure 6. Research methodology process

B.I Problem Evaluation
Accurately addressing membrane fouling, which reduces permeate flux, requires determining fouling severity for appropriate maintenance actions, as it may result from concentration polarization or other factors.

B.II Comparative Analysis for Existing Research
Conducting a comparative analysis of existing frameworks and AI tools for predicting membrane fouling to identify the best methods. Frameworks and tools unrelated to RO membrane technology or fouling prediction are excluded.

B.III Initial Framework Design
After comparative analysis, collect and arrange ideas and tools that best fit the mitigation issue. Develop framework themes based on work, responsibilities, and management requirements.

B.IV Feedback on the Initial Design
Discuss the proposed design with the supervisor before sharing with experts. Collect qualitative and quantitative data via a Google Form survey from experts in various fields to improve understanding and accuracy.

B.V Proposed Framework
Incorporate expert feedback to finalize the proposed framework.

III. RESULTS & DISCUSSION
Figure 7 demonstrates the initial framework design after the literature review, comprising three themes: Reverse Osmosis AI-Driven, Data Analysis, and Management Requirements.

1st Theme: Reverse Osmosis (RO) AI-Driven
This theme includes on-site components (camera, sensors, network, server) for capturing high-resolution images, collecting water quality data, sharing data with analysis and management teams, and uploading predictive model software. Observations like permeate flux decline are shared for investigation, recording operational, water quality, and image data to check fouling presence.

2nd Theme: Data Analysis
This theme focuses on predictive analysis using AI models like ANN, GP, FL for structured data, and CNN for image data. Data preprocessing includes data mining, feature selection, and cross-validation (Niu et al., 2023; Bagheri et al., 2019). Analysis results inform management decisions.

3rd Theme: Management Requirements
Aligning entity goals with governmental strategic goals, management monitors KPIs like RO availability. Senior analysts use optimization methods (PSO, GA) to evaluate results and decide on actions like chemical cleaning or membrane replacement.

Figure 7. Initial framework design with RO AI-driven, Data Analysis, and Management Requirements themes

IV. CONCLUSION AND FUTURE WORK
The literature review highlights the critical role of AI and ML in addressing membrane fouling in RO systems, which reduces permeate quality, increases costs, and requires frequent maintenance. Hybrid models like PSO-ANN outperform single models, leveraging optimization and neural networks for accurate predictions. Integrating multiple AI models, such as image recognition and cluster analysis, enhances predictive capabilities. Future work includes conducting an expert questionnaire to analyze data and finalize the proposed framework.

REFERENCES

[1] BlackRidge Research & Consulting. Top 5 Desalination Plants In UAE. Retrieved from Latest List of Top 5 Desalination Plants In UAE [2024].

[2] Gul, A., Hruza, J., & Yalcinkaya, F. (2021). Fouling and chemical cleaning of microfiltration membranes: A mini-review. Polymers, 13(6), 846.

[3] Takabatake, H., Taniguchi, M., & Kurihara, M. (2021). Advanced technologies for stabilization and high performance of seawater RO membrane desalination plants. Membranes, 11(2), 138.

[4] Bradley, P., Ladewig., & Muayad Al Shaeli. (2017). Fouling in Membrane Bioreactors, 10.1007/978-981-10-2014-8_3.

[5] Adda, A., Hanini, S., Bezari, S., Laidi, M., & Abbas, M. (2022). Modeling and optimization of small-scale NF/RO seawater desalination using the artificial neural network (ANN). Environmental Engineering Research, 27(2), 200383. https://doi.org/10.4491/eer.2020.383.

[6] UN-Water, The United Nations World Water Development Report 2024: Water for prosperity and peace. The United Nations World Water Development Report 2024: water for prosperity and peace - UNESCO Digital Library.

[7] Al Aani, S., Bonny, T., Hasan, S. W., & Hilal, N. (2019). Can machine language and artificial intelligence revolutionize process automation for water treatment and desalination? Desalination, 458, 84-96.

[8] Shadi, W., Hasan. Personal Communication. (2019).

[9] Abuwatfa, W. H., AlSawaftah, N., Darwish, N., Pitt, W. G., & Husseini, G. A. (2023). A review on membrane fouling prediction using artificial neural networks (ANNs). Membranes, 13(7), 685.

[10] Guo, W., Ngo, H. H., & Li, J. (2012). A mini-review on membrane fouling. Bioresource Technology, 122, 27-34.

[11] Mahadeva, R., Kumar, M., Manik, G., & Patole, S. P. (2021). Modeling, simulation, and optimization of the membrane performance of seawater reverse osmosis desalination plant using neural network and fuzzy-based soft computing techniques. Desalination and Water Treatment, 229, 17–30. https://doi.org/10.5004/dwt.2021.27386

[12] Bagheri, M., Akbari, A., & Mirbagheri, S. A. (2019). Advanced control of membrane fouling in filtration systems using artificial intelligence and machine learning techniques: A critical review. Process Safety and Environmental Protection, 123, 229–252. https://doi.org/10.1016/j.psep.2019.01.013

[13] Niu, C., Li, B., & Wang, Z. (2023). Using artificial intelligence-based algorithms to identify critical fouling factors and predict fouling behavior in anaerobic membrane bioreactors. Journal of Membrane Science, 687, 122076. https://doi.org/10.1016/j.memsci.2023.122076

[14] Roehl, E. A., Ladner, D. A., Daamen, R. C., Cook, J. B., Safarik, J., Phipps, D. W., & Xie, P. (2018). Modeling fouling in a large RO system with artificial neural networks. Journal of Membrane Science, 552, 95–106. https://doi.org/10.1016/j.memsci.2018.01.064

[15] Khayet, M., Cojocaru, C., & Essalhi, M. (2011). Artificial neural network modeling and response surface methodology of desalination by reverse osmosis. Journal of Membrane Science, 368(1–2), 202–214. https://doi.org/10.1016/j.memsci.2010.11.030

[16] Galizia, A., Mamo, J., Blandin, G., Verdaguer, M., Comas, J., RodrĂ­guez-Roda, I., & MonclĂşs, H. (2021). Advanced control system for reverse osmosis optimization in water reuse systems. Desalination, 518, 115284. https://doi.org/10.1016/j.desal.2021.115284

[17] Moumni, M., & Massour el Aoud, M. (2022). Fuzzy logic control of a brackish water reverse osmosis desalination process. Computers and Chemical Engineering, 167, 108026. https://doi.org/10.1016/j.compchemeng.2022.108026